|
|||||||||
PREV PACKAGE NEXT PACKAGE | FRAMES NO FRAMES |
See:
Description
Interface Summary | |
---|---|
ActionSource | ActionSource is an interface that may be implemented
by any concrete UIComponent that wishes to be a source of
ActionEvent s, including the ability to invoke application
actions via the default ActionListener mechanism. |
ActionSource2 | ActionSource2 extends ActionSource and
provides a JavaBeans property analogous to the "action "
property on ActionSource . |
ContextCallback | A simple callback interace that enables taking action on a specific UIComponent (either facet or child) in the view while preserving any contextual state for that component instance in the view. |
EditableValueHolder | EditableValueHolder is an extension of ValueHolder
that describes additional features supported by editable components,
including ValueChangeEvent s and Validator s. |
NamingContainer | NamingContainer is an interface that must be
implemented by any UIComponent that wants to be a naming
container. |
StateHolder | This interface is implemented by classes that need to save their state between requests. |
ValueHolder | ValueHolder is an interface that may be implemented
by any concrete UIComponent that wishes to support a local
value, as well as access data in the model tier via a value
expression, and support conversion
between String and the model tier data's native data type. |
Class Summary | |
---|---|
UIColumn | UIColumn is a UIComponent that represents
a single column of data within a parent UIData component. |
UICommand | UICommand is a UIComponent that represents
a user interface component which, when activated by the user, triggers
an application specific "command" or "action". |
UIComponent | UIComponent is the base class for all user interface components in JavaServer Faces. |
UIComponentBase | UIComponentBase is a convenience base class that
implements the default concrete behavior of all methods defined by
UIComponent . |
UIData | UIData is a UIComponent that supports
data binding to a collection of data objects represented by a
DataModel instance, which is the current value of this component
itself (typically established via a ValueExpression ). |
UIForm | UIForm is a UIComponent that represents an
input form to be presented to the user, and whose child components represent
(among other things) the input fields to be included when the form is
submitted. |
UIGraphic | UIGraphic is a UIComponent that displays
a graphical image to the user. |
UIInput | UIInput is a UIComponent that represents
a component that both displays output to the user (like
UIOutput components do) and processes request parameters on the
subsequent request that need to be decoded. |
UIMessage | This component is responsible for displaying messages for a specific
UIComponent , identified by a clientId . |
UIMessages | The renderer for this component is responsible for obtaining the
messages from the FacesContext and displaying them to the
user. |
UINamingContainer | UINamingContainer is a convenience base class for
components that wish to implement NamingContainer functionality. |
UIOutput | UIOutput is a UIComponent that has a
value, optionally retrieved from a model tier bean via a value
expression, that is displayed to the user. |
UIPanel | UIPanel is a UIComponent that manages the
layout of its child components. |
UIParameter | UIParameter is a UIComponent that represents
an optionally named configuration parameter for a parent component. |
UISelectBoolean | UISelectBoolean is a UIComponent that
represents a single boolean (true or false ) value. |
UISelectItem | UISelectItem is a component that may be nested
inside a UISelectMany or UISelectOne component, and
causes the addition of a SelectItem instance to the list of
available options for the parent component. |
UISelectItems | UISelectItems is a component that may be nested
inside a UISelectMany or UISelectOne component, and
causes the addition of one or more SelectItem instances to the
list of available options in the parent component. |
UISelectMany | UISelectMany is a UIComponent that represents
the user's choice of a zero or more items from among a discrete set of
available options. |
UISelectOne | UISelectOne is a UIComponent that represents
the user's choice of zero or one items from among a discrete set of
available options. |
UIViewRoot | UIViewRoot is the UIComponent that represents the root of the UIComponent tree. |
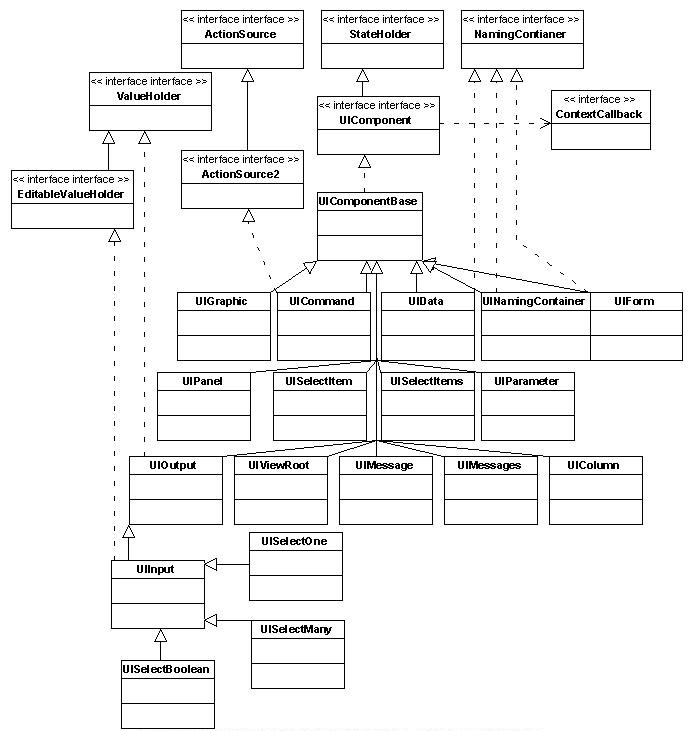
Fundamental APIs for user interface components.
For your convenience here is a UML class diagram of the classes in this package.
|
|||||||||
PREV PACKAGE NEXT PACKAGE | FRAMES NO FRAMES |
Copyright 2007 Sun Microsystems, Inc. All rights reserved. Use is subject to license terms.